重要事項説明書
重要事項説明書をよくお読みいただき、内容がご自身の意向に沿ったものであることをご確認下さい。また、兵庫県住宅再建共済制度約款の内容が契約内容となることに同意いただいたうえで、画面最下部の「約款・重要事項説明書を確認・同意のうえ申し込む」をクリックしてください。






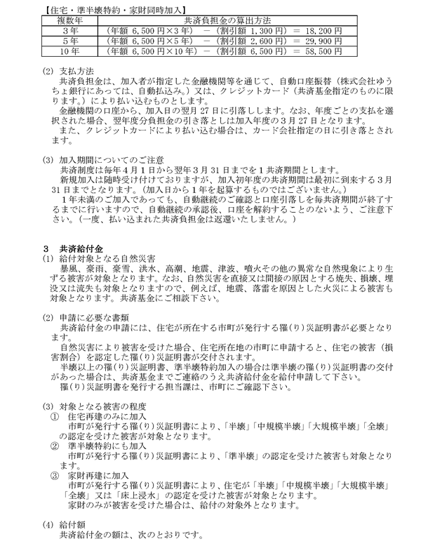
※スクロールしますので最後までよくお読みください。
兵庫県住宅再建共済制度約款
兵庫県住宅再建共済制度約款|兵庫県マンション共用部分再建共済制度約款|兵庫県家財再建共済制度約款







※スクロールしますので最後までよくお読みください。






※スクロールしますので最後までよくお読みください。





※スクロールしますので最後までよくお読みください。
クレジット決済に関する注意事項
-  当共済契約にもとづく共済負担金は、クレジットカード名義人とクレジットカード会社との契約条例にもとづき、所定の方法でクレジットカード名義人は当該クレジットカード会社に支払い、当基金は当該クレジットカード会社から支払いを受けるものとします。
また、クレジットカードの有効期限は、最短でもお申し込みされる月の翌月末まであることをご確認ください。
なお、お支払い方法は1回のみとさせていただきます。 - クレジットカード名義人と当該クレジットカード会社との間で当基金の責によらない事由により紛争が生じた場合は、当該当事者間で解決するものとし、当基金は一切の責任を負わないものとします。
 
加入日に関する注意事項
インターネットでお申し込みいただいた場合の加入日は、申込日の翌日となります。
個人情報の取り扱いに関する事項
≪利用目的≫
 加入者から収集した個人情報については、共済契約引受の判断、給付金の支払、共済契約の継続・維持管理、各種サービスの研究・開発・充実を行うために利用させていただきます。
        詳しくはこちらをご覧下さい。
| 【お問い合わせ】 TEL 平日9:00~17:00 / FAX・E-mail・お問い合わせフォーム 24時間受付  | 
	  |
| (加入の申込み・問い合わせに関すること) 公益財団法人 兵庫県住宅再建共済基金 TEL:078-371-1000(専用電話) FAX:078-371-1010 →お問い合わせフォームはこちら  | 
	   (制度全般に関すること) 兵庫県危機管理部防災支援課 TEL:078-362-9226 FAX:078-362-4459 E-mail:bosaishien@pref.hyogo.lg.jp  | 
      







